best365|中国有限公司-官方网站
欢迎来到best365中国官方网站网站!
<<返回公司首页
导航切换
首页
关于我们
best365中国官方网站介绍
现任领导
机构设置
团队队伍
公告通知
best365中国官方网站新闻
教学工作
教学活动
团队建设
科研动态
学术交流
党群建设
组织设置
党团活动
员工工作
员工活动
人才招聘
思政教育
公告通知
PROGRAM NAME
关于我们
公告通知
best365中国官方网站新闻
教学工作
团队建设
党群建设
员工工作
学术科研
专题网站
热点新闻
2021-05-28
刑法学硕士生导师介绍
2019-09-22
公司现任领导
2019-09-22
best365中国官网 - best365中国官方网站简介
2021-05-28
刑事诉讼法学硕士生导师介绍
首页
公告通知
正文
点击显示栏目
关于我们
公告通知
best365中国官方网站新闻
教学工作
团队建设
党群建设
员工工作
学术科研
专题网站
公告通知
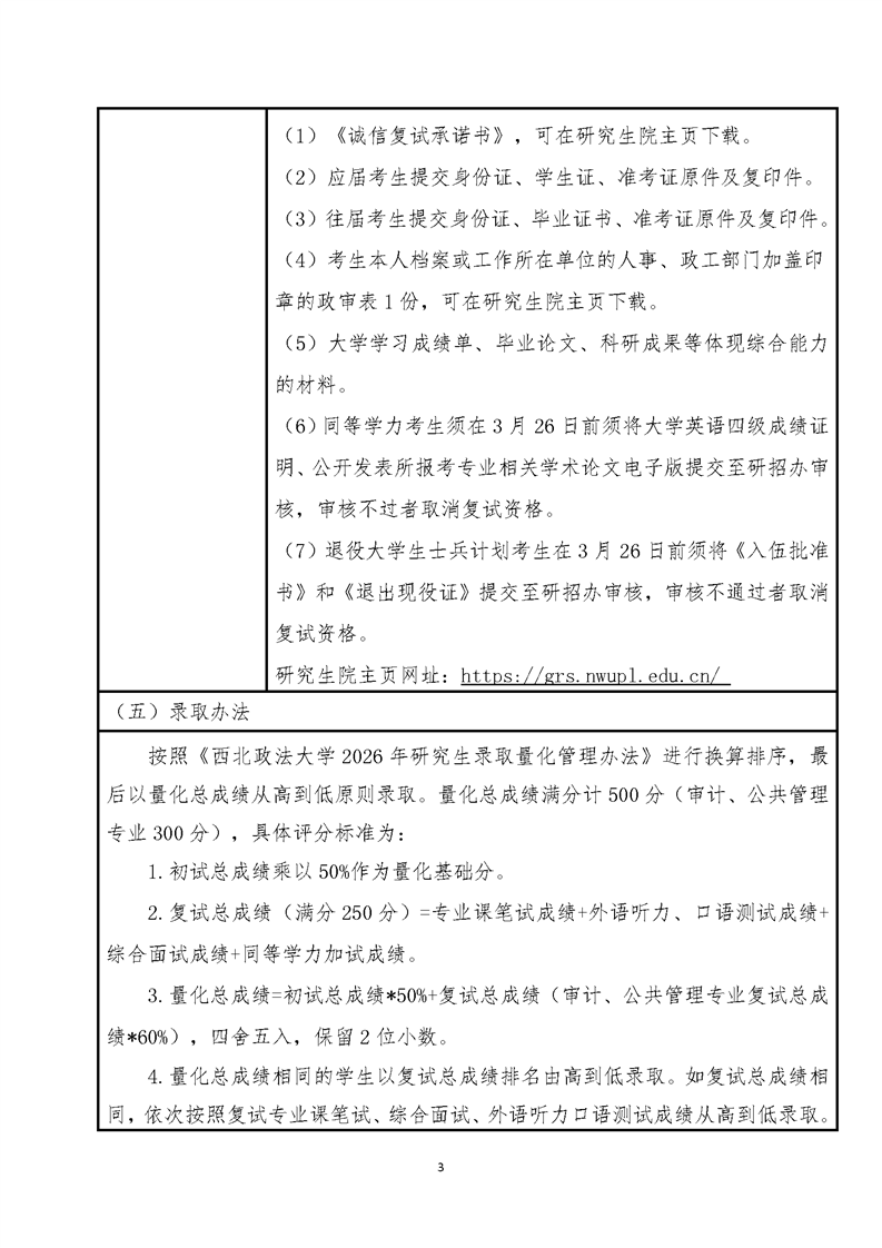
best365中国官方网站一志愿考生复试录取方案
来源:best365中国官方网站
发布者:best365中国官方网站01
浏览量:
法律(法学) 一志愿复试名单.xlsx
诉讼法学(刑事)一志愿复试名单.xlsx
刑法学一志愿复试名单.xlsx
上一篇:只有一篇
下一篇:只有一篇