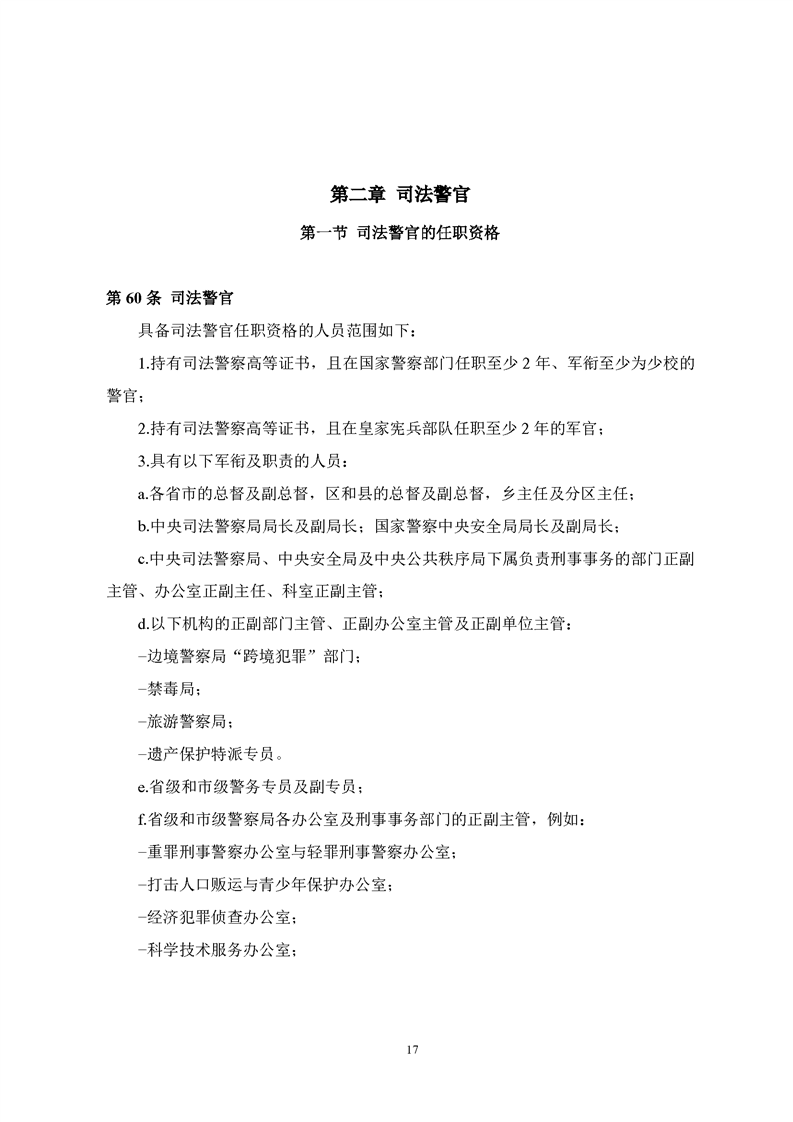
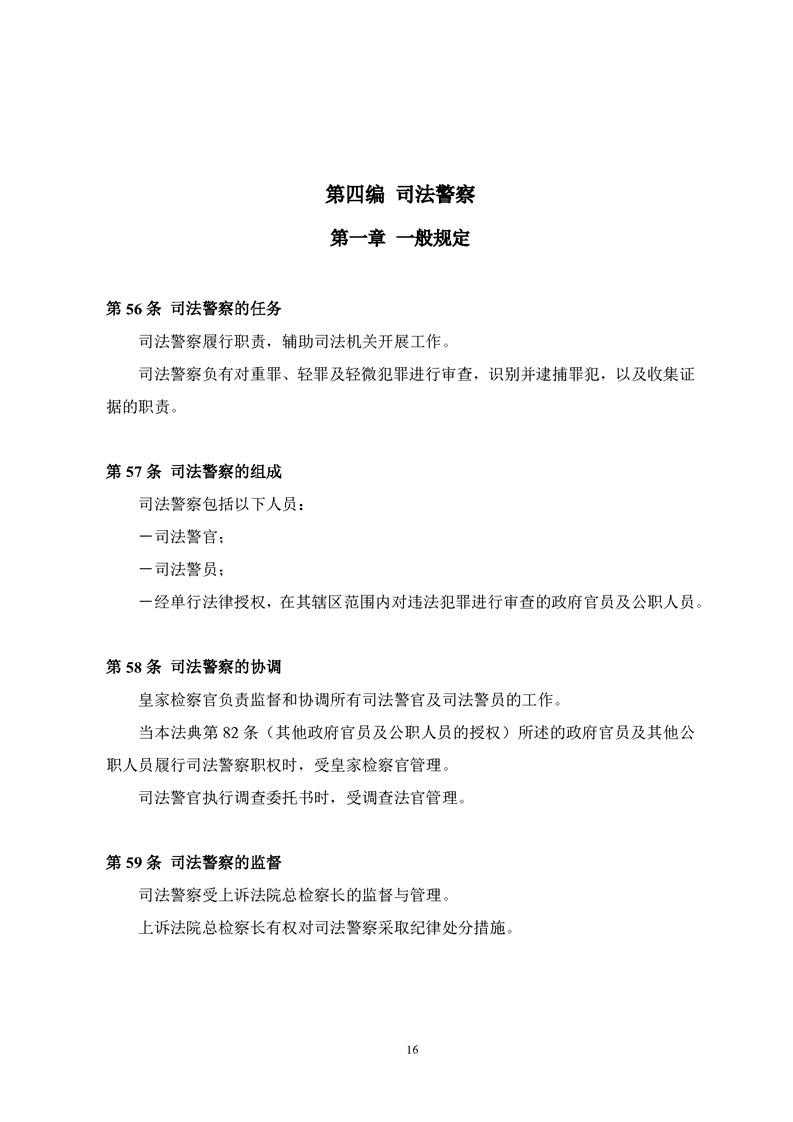
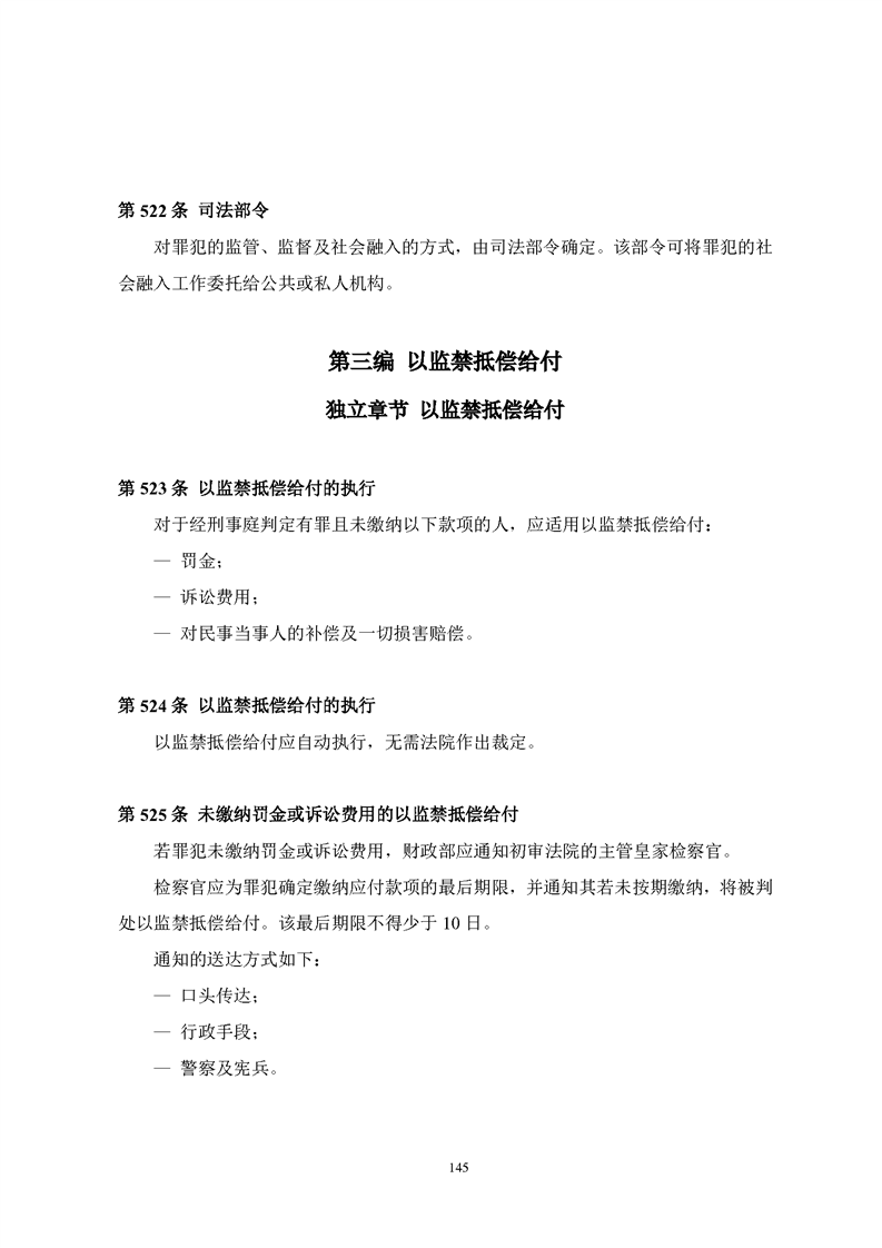
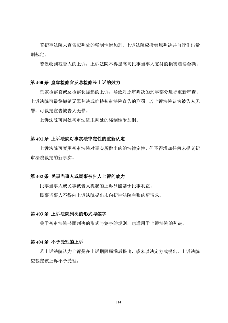
《柬埔寨王国刑事诉讼法典》

  时间:2025-09-29 12:21:38 来源:best365中国官方网站  









































































































































































































友情链接

Copyright © 2019 All Right Reserved.Itc.nwupl.cn best365中国官网涉外刑事法治与国别检察司法研究中心
地址:陕西省西安市长安区西长安街558号best365中国官网长安校区   联系电话:029-88182248、88182249